咨询电话
400-123-4567
手 机:13988999988
电 话:400-123-4567
传 真:+86-123-4567
邮 箱:[email protected]
地 址:广东省广州市天河区88号
电 话:400-123-4567
传 真:+86-123-4567
邮 箱:[email protected]
地 址:广东省广州市天河区88号
微信扫一扫
硼中子俘获治疗系统及植入式脑机接口上市!
作者:bat365在线平台官网日期:2026/01/01 09:44浏览:
中国经济网版权所有
中国经济网新媒体矩阵
网络视听广播节目许可证(0107190)(京ICP040090)
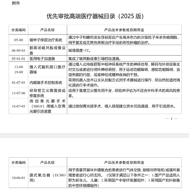
中国经济网北京12月31日电(记者郭文培)国家药监局近日公布了《高端医疗器械优先审批目录(2025年版)》(以下简称《目录》),其中包括硼中子高场捕获装置、磁共振系统、医用电子加速器、植入式脑机接口医疗器械等覆盖多个高复杂度医疗赛道的8个产品。器件纳入优先审批范围,加速高端创新器件上市。据悉,国家食品药品监督管理局根据《医疗器械注册办法》第七十三条第(三)项规定,对《目录》内的医疗器械实行优先审评审批。同时,国家食品药品监督管理局医疗器械技术审评中心按照程序对列入目录的产品注册申请材料进行审查。经审查提出优先审评审批的,待审评结果公告无异议后,进入优先审评审批程序;不予优先审评审批的,告知注册申请人理由,按正常程序办理。《管理办法》第七十三条《医疗器械注册备案管理办法》规定,符合下列情形之一的医疗器械,可以申请优先注册程序:(一)诊断、治疗罕见病、恶性肿瘤,具有明显临床优势;诊断、治疗目前已有的老年人特有、常见病。没有有效的诊断或治疗方法;细分领域,专门用于儿童且临床优势明显,或临床急需且我国尚未批准注册同类产品的医疗器械; (二)列入国家科技重大专项或者国家重大研发计划的医疗器械; (三)国家食品药品监督管理局确定的可以实行优先注册程序的其他医疗器械。相关文章
- 2026/01/01硼中子俘获治疗系统及植入式脑机接口上
- 2026/01/01自驾游客补贴路费,文旅“宠客”新思路
- 2025/12/31独立App关停,银行信用卡业务加速“瘦身
- 2025/12/31飞翔在天上,远航中国! 2025年,大国用

